近日,北交所上市公司优机股份披露再融资预案,拟向特定对象发行可转换公司债券,募集资金1.2亿元,用于阀门智能柔性生产线建设项目以及高端铸造加工改扩建项目。公司表示,本次募集资金项目顺利实施后,中高端阀门、铸件的产能将进一步扩大,有助于公司突破现有产能瓶颈,满足下游市场日益增长的需求。

图片来源于网络,如有侵权,请联系删除
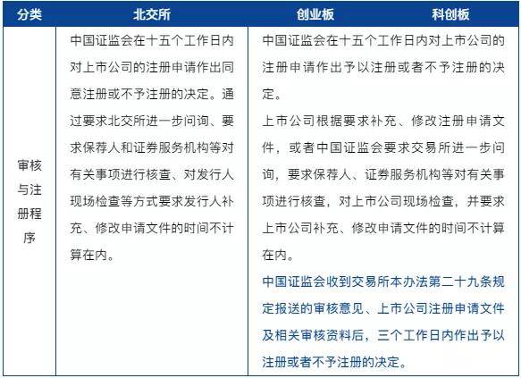
北交所持续丰富融资工具,助力中小企业通过再融资做大做强。北交所官网再融资审核动态显示,目前,国航远洋定向发行股票处于已问询状态,而科润智控、骏创科技、富士达、同享科技定向发行股票项目均因财务数据过期处于“中止”状态,五家公司合计拟募集额达15.7亿元。

图片来源于网络,如有侵权,请联系删除
2025年首单定向可转债披露

图片来源于网络,如有侵权,请联系删除
如果优机股份本次再融资成功实施,将是北交所落地的首单定向可转债。
北交所此前也曾出现过定向可转债再融资项目。2022年3月30日,流金岁月(现已更名为流金科技)发布《2022年度向特定对象发行可转换公司债券募集说明书(草案)》,拟募集资金不超过4亿元。该公司之后曾发布草案修订稿,但最终未能继续推进,未召开股东大会对此次再融资项目进行审议。
定向可转债是指向特定对象发行的可转换公司债券,兼具固定利息、到期还本的债权属性和可转换为股票的股权属性,投资者在转股期内可选择将可转债转换为股票。同时,定向可转债可以设置转股价格修正、赎回和回售等条款,可以较好地实现上市公司和投资者的利益平衡。
市场人士表示,通过定向发行可转债等方式实施再融资,有利于在保护现有股东权益的基础上强化价值投资导向,引导投资者关注企业内在价值提升。
优机股份本次发行可转债在条款设计上有两个特色:一是设置了120%的初始转股溢价率,即可转债的初始转股价格不低于定价基准日前二十个交易日和前一个交易日公司股票交易均价的120%;二是设置了140%的有条件赎回比率,即赎回条件为公司股票连续三十个交易日中至少有十五个交易日的收盘价格不低于当期转股价格的140%。上述设置提高了投资者转股门槛,延长了价值兑现周期,彰显出企业管理层对公司未来发展的信心,向二级市场传递积极信号,也切实保护了现有股东权益。
多个项目因财务数据到期“中止”
北交所官网显示,北交所先后有11家公司申请的13个再融资项目,涉及同享科技、诺思兰德、盖世食品、微创光电、吉林碳谷、昆工科技、硅烷科技、国航远洋、富士达、科润智控、骏创科技等,截至目前,5家注册生效,3家终止,4家处于中止状态,1家处于问询状态。
科润智控、骏创科技、富士达、同享科技四家公司的再融资项目均已经收到至少两轮问询,但最近因为财务数据过期而“中止”。上述公司均表示,待申请文件的财务数据更新完成后,公司将尽快向北交所申请恢复审查。
国航远洋4.6亿元定增项目目前仍在问询中。2025年1月6日,其再融资申请获得受理;1月22日,北交所发出首轮审核问询函。国航远洋本次拟募集4.6亿元,其中4.4亿元将投入低碳智能船舶购置项目,包括购置2艘8.9万吨巴拿马型干散货运输船舶和2艘6.35万吨超灵便型干散货运输船舶,用于干散货运输。公司表示,本次发行所募集资金将主要用于购建干散货船舶,不仅能满足公司新增运力所带来的资金需求,而且有利于提高公司净资产规模、优化公司资本结构、增强财务稳健性和抗风险能力,支撑公司未来业务的快速增长。
北交所问询函主要关注国航远洋的经营波动情况,要求公司结合内外贸航运市场环境对比分析、自营运力的变化趋势、现阶段主要客户的合作期限及稳定性、潜在客户储备情况等,说明自身运力安排和客户结构能否应对航运市场出现较大变化的经营风险,针对上述风险的应对措施及有效性,并在募集说明书中完善相关风险揭示。
问询函还要求,补充说明本次募投项目新增船舶与公司现有船舶及前次募投新增船舶是否存在差异,说明本次募投项目新增运力是否具备相应市场需求,新增运力能否有效消化及具体消化措施,进一步说明本次募投项目的必要性。
挖贝网调研显示,截至2024年三季度末,74家北交所公司所拥有的现金不能覆盖借款,其中32家公司“缺口”超1亿元,这意味着它们往往有较强的再融资需求。
资深新三板评论人、北京南山投资创始人周运南表示,期待在“深改19条”的指导下,北交所进一步完善公开发行、定向发行、配股、定向优先股、定向可转债、小额快速定增以及公开发行可转债等多元化融资体系,不断丰富再融资工具,高效助力北交所上市公司高质量发展。
转载请注明:财经解码网 » 科技 » 多家北交所公司推进再融资
版权声明
本文仅代表作者观点,不代表B5编程立场。
本文系作者授权发表,未经许可,不得转载。










