-
国泰航空:集团2025年实现净利润108.28亿港元
3月11日国泰航空有限公司00293发布2025年全年业绩公告称国泰集团包括航空公司附属公司及联属公司连续第三年实现稳健盈利2025年实现营收116766亿港元同比增长119实现净利润10828亿港元较2024年的9888亿港元增长95图片来源于网络如有侵权请联系删除2025年国泰集团每股基本盈利为...
-
追觅科技“人车家天地芯”生态亮相AWE2026
中证报中证网讯记者乔翔3月12日2026中国家电及消费电子博览会2026在上海开幕追觅科技在会上正式亮相人车家天地芯智能生态这标志着公司从智能硬件创新向智能生态引领的战略跃升图片来源于网络如有侵权请联系删除在追觅科技的生态布局中人聚焦智能终端与健康管理车打造智能驾驶与智能座舱体系家覆盖全品类智能家电...
-
习近平总书记同人大代表、政协委员共商国是纪实
原标题蓝图已经绘就奋进正当其时习近平总书记同出席2026年全国两会人大代表政协委员共商国是纪实图片来源于网络如有侵权请联系删除新华社北京3月12日电题蓝图已经绘就奋进正当其时习近平总书记同出席2026年全国两会人大代表政协委员共商国是纪实新华社记者朱基钗林晖胡浩张研2026年全国两会正当十四五圆满收...
-
布局中美热门AI股 华夏港美人工智能ETF发行
中证报中证网讯记者张舒琳3月12日华夏基金香港宣布华夏港美人工智能启动发售将于3月18日正式在香港交易所上市图片来源于网络如有侵权请联系删除该基金跟踪港美人工智能50精选指数筛选最多50家于中国香港和美国上市的领域企业区域权重分配方面中国香港占比62美国占比38分散单一市场及个股风险成分股均需满足严...
-
大众汽车集团2025年利润显著下滑 拟通过人员优化降本增效
中证报中证网讯记者龚梦泽大众汽车集团3月10日发布2025财年业绩报告集团全年营收32191亿欧元同比小幅下降08营业利润887亿欧元经营回报率降至28较2024年的59出现明显回落销量方面集团全年销售量9022万辆与上年持平交付车辆8984万辆同比微降05生产车辆8866万辆同比下降1全球销量位居...
-
两会现场速递丨生态环境法典表决通过!我国第二部以“法典”命名的法律诞生
新华社北京3月12日电记者罗沙高敬2026年3月12日下午十四届全国人大四次会议表决通过了中华人民共和国生态环境法典这是我国继民法典之后第二部以法典命名的法律意味着我国生态环境保护开启了法典化时代图片来源于网络如有侵权请联系删除生态环境法典共5编1242条各编依次为总则污染防治生态保护绿色低碳发展法...
-
两会特稿丨沿着中国特色卫生与健康发展道路奋勇前行——代表委员学习习近平总书记两会重要讲话精神同心共绘健康中国新图景
新华社北京3月12日电题沿着中国特色卫生与健康发展道路奋勇前行代表委员学习习近平总书记两会重要讲话精神同心共绘健康中国新图景图片来源于网络如有侵权请联系删除新华社记者图片来源于网络如有侵权请联系删除习近平总书记日前在参加政协联组会时强调到2035年建成健康中国是中共中央作出的一项战略决策十五五是实现...
-
市场担忧难消 伦敦布伦特原油期价再“破百”
新华社纽约3月11日电记者刘亚南由于美国等国释放战略石油储备的计划未能平息市场对石油供应的担忧国际油价11日晚间继续显著走高5月交货的伦敦布伦特原油期货价格再次突破每桶100美元关口图片来源于网络如有侵权请联系删除截至美东时间11日23时10分5月交货的伦敦布伦特原油期货价格最高升至10159美元较...
-
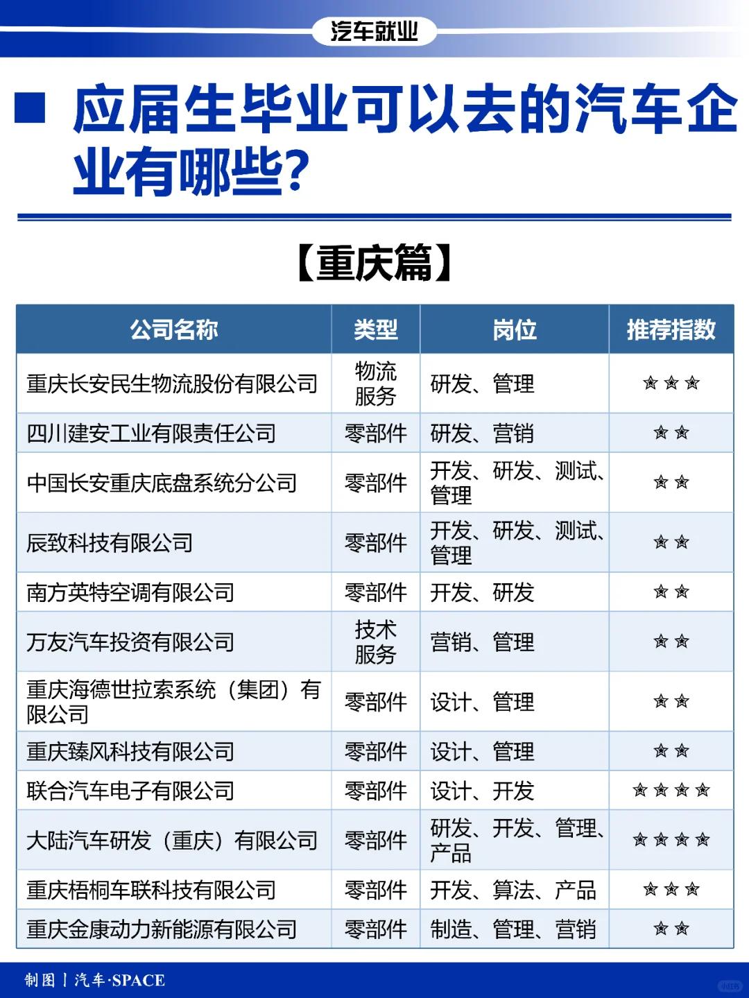
开年以来机构密集调研汽车产业链企业
开年以来汽车行业相关上市公司受到机构投资者的高度关注数据显示截至3月10日有60余家股汽车行业上市公司共计获得机构调研达143次调研机构家数累计超1600家图片来源于网络如有侵权请联系删除记者梳理发现机构投资者普遍关注企业全球化战略海外市场拓展等方向的发展动能以及上市公司在机器人零部件领域的布局进展...
-
全国人大代表、徐工机械总工程师单增海:建设工程机械AI应用中试基地
全国人大代表徐工机械总工程师单增海近日接受中国证券报记者采访时表示技术加速迭代与实体经济深度融合正深刻重构产业发展格局中国工程机械产业正处于由大变强的关键期工程机械智能化已成为保障国家重大装备自主可控的关键支撑图片来源于网络如有侵权请联系删除率先布局建设工程机械应用中试基地将为我国工程机械产业实现换...






















